评价改革优秀案例⑤|评价连续体:项目化视角下小学数学学习创新评价路径-威尼斯人888

当前位置:
> >
评价改革优秀案例⑤|评价连续体:项目化视角下小学数学学习创新评价路径
发布日期:2024-03-22 15:34:44

编者按

为深入贯彻落实《深化新时代教育评价改革总体方案》和省、市深化新时代教育评价改革实施方案精神,引导区域、学校、教师树立科学的教育评价导向,聚焦“四个评价”,及时总结实践经验、提炼优秀成果,温州市教育评估院开展了温州市2023年中小学教育评价改革案例评选活动。

此次活动得到各县(市、区)的大力支持,共选送了113篇。对照真实性、创新性、实效性、典型性的标准,经多位专家评定,共评出一等奖11篇,二等奖22篇,三等奖34篇。现将优秀案例予以展示,本期为第五期。

评价连续体:项目化视角下小学数学学习创新评价路径

永嘉县上塘城西小学   陈娟娟

作者简介

640.png

陈娟娟,永嘉县上塘城西小学数学教师,曾荣获浙江省教科研先进个人、永嘉县教坛新秀等荣誉称号。

《义务教育课程方案和课程标准(2022年版)》的颁布,让核心素养的教育变革从研究领域转化为政策意义的正式课程,影响着教学与评价。在项目化学习中,需要遵循统整性的评价逻辑进行设计,强调学生在真实情境中的素养表现。评价是教育改革的关键,我校致力于建立“以评促学”机制,并将项目化学习纳入综合评价体系中,成为评价学生的一种手段。

基于此,我校的数学教研团队从小学数学入手,对项目化视角下小学数学教学的评价设计展开研究。通过课堂调研、问卷、访谈等多种调查方式,发现目前的小学数学的教学评价主要存在以下三个方面的问题:评价类型混淆,缺少针对性的评价标准;评价方法参差不齐,缺乏进阶式的评价目标;评价体系零散,亟需系统性的评价变革。

为了改变现状,我校的数学教研团队又移植借鉴了浙江大学教育学院徐玲玲团队的“评价连续体”理念,并进行本土化改良,最终形成了彼此关联、逐级递进的评价连续体:评价类型、评价方法、评价体系三合一的评价连续体,这是一个协调的评价系统,针对不同的目的使用不同的工具。通过三种评价类型确定“差异式”评价标准,通过三项评价方法指向“进阶式”评价目标,通过三层评价体系激活“系统性”评价变革。下图1就是我校小学数学学习创新评价设计的推进路径。

图1 我校小学数学学习创新评价路径

一、开发评价类型的连续体:三种评价类型确定“差异式”评价标准

在“评价连续体”理念下,评价类型包括学习性评价、学习的评价、学习式评价三种类型。这三种评价类型是一个彼此关联的连续体,侧重于不同的评价标准。在日常教学评价中,教师容易混淆三种评价类型,导致评价无效。在数学教学中,应用最多的是指向学习结果的评价,而指向学生元认知方面的评价很少。三种评价类型在实施的过程中表现为一个连续的整体,用以考察学生的学习情况。

在“评价连续体”理念下,需要细化每一阶段的评价主体和评价标准细则。评价主体可以包括自评、师评、家长评和同伴评等,评价标准细则需要根据学生的学习阶段和学科特点进行制定。例如,在小学数学学习中,可以将不同的知识点和学习方法作为评价标准细则,对学生的掌握情况进行评价。同时,也可以将学生在小组学习中的角色和贡献作为优秀成果的一部分。

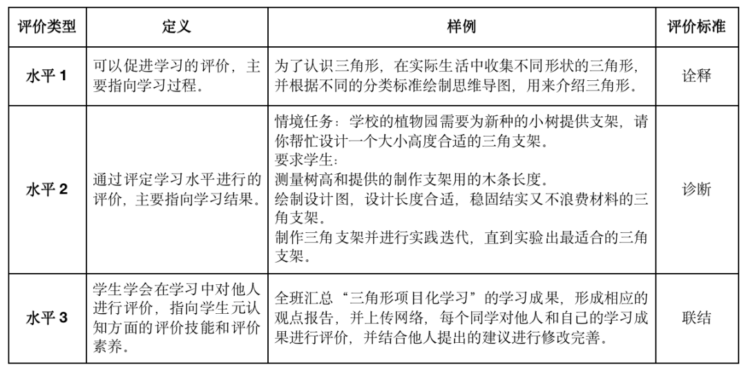
接下来以下面的《三角形项目化学习》为例,从核心素养视域下根据“差异式”的评价标准,看看实际教学中是如何展开更具针对性的评价(如下表1)。

表1 三种评价类型的“差异式”评价标准

640 (2).png

(一)诠释:评价标准里的证据收集,侧重“学习性评价”

不同的评价目标需要制定不同的评价标准细则。例如,在学习性评价中,评价主体是教师评价和同伴评价,评价标准侧重于学生对知识的理解和应用能力等方面。在项目化学习视角下的数学教学评价设计中,评价标准需要基于真实情境的表现性任务,以评促学。例如在三角形的单元项目化学习中,评价主体是教师评价和同伴评价,评价标准侧重于学生对三角形概念的理解和应用能力。优秀成果的评价也是重要的维度之一,需要考虑评价标准的客观性和公正性,同时也需要充分肯定学生的努力和成就,激励他们继续努力学习。教师需要及时收集学习证据,并提供针对性的反馈,帮助学生改进学习。为了对学生的这一学习阶段进行评价,我校设计了下表2的评价标准细则。

表2 “诠释”阶段评价细化标准

下图2的思维导图就是学生学习的证据,这样的评价能帮助学生理清三角形复杂的知识体系,对其有更深刻的认识,也为接下来要进行的“学习的评价”提供了有力的知识基础。

640 (4).png

图2 三角形知识的思维导图

(二)诊断:评价标准里的阶段总结,侧重“学习的评价”

不同的评价目标需要制定不同的评价标准细则。在学习的评价中,评价主体是教师评价,评价标准重在诊断,根据学习结果对学生的学习水平进行逐步评价、分类和筛选。教师需要收集信息和证据,进行公平、公正的评价,并将结果传达给学生、家长、教师和社会。在阶段性的测试评价中,需要考虑学生是否真正理解题目内容,更好的评估方法是通过项目化学习的方式,给学生设计一个真实情境,考察学生对知识的真实理解。

例如,在三角形单元测评中,可以设计如下测评任务:学校的植物园需要为新种的小树提供支架,请学生帮忙设计一个大小高度合适的三角支架。要求学生测量树高和提供的制作支架用的木条长度,绘制设计图,设计长度合适、稳固结实又不浪费材料的三角支架,并最终制作三角支架并进行实践迭代,直到实验出最适合的三角支架。这样的考核才能真正诊断出学生对知识的真实理解,并为后续进一步的学习提供前进的目标。

为了对学生的这一学习阶段进行评价,我校设计了下表3的评价标准细则。

表3 “诊断”阶段评价细化标准

在评价优秀成果时,需要考虑评价标准的客观性和公正性,同时也需要充分肯定学生的努力和成就,激励他们继续努力学习。评价目标和评价设计是相互影响的,需要在目标设计的基础上制定合适的评价标准和测评任务。同时,需要注意评价主体的设计,评价主体应该是教师评价,评价任务应该是针对学生的学习情况和能力进行设计。

(三)联结:评价标准里的反思内省,侧重“学习式评价”

“学习式评价”的评价标准侧重在“联结”。这类评价侧重于培养学生元认知方面的评价能力。在学习过程中进行自我评估、深层思考,在提升自我认知的过程中形成知识的深度联结,设定更准确合理的学习目标,并根据学习过程进行调整。像这种指向反思内省的评价包括两种情况:一种是如何在有限的时间里快速反思,一种是如何进行深层次的反思与迁移。

下面以《三角形的单元整理与复习》一课为例,讲讲在实际教学中运用一些有效的评价工具单对学生的这一阶段的学习进行回顾反思。

为了对学生的这一学习阶段进行评价,我校设计了下表4的评价标准细则。

表4 “联结”阶段评价细化标准

针对这个评价细则我们形成了如下的学习活动。

首先全班汇总“三角形项目化学习”的学习成果,形成相应的观点报告,并上传网络,每个同学对他人和自己的学习成果进行评价,并结合他人提出的建议进行修改完善。

其次可以借助“今天我学会了什么”工具单,对自己的学习进行一个快速的反思评价(如下图3)。

图3 “今天我学会了什么”反思评价单

最后借助“深化·反思·创造”评价单,对本次学习进行深层次的反思与迁移(如下图4)。

图4 “深化·反思·创造”评价单

二、构建评价方法的连续体:三项评价方法指向“进阶式”评价目标

项目化学习的认知维度目标包括低阶认知目标、高阶认知目标、元认知目标,这些目标有时就可以一起评估,但有时也可以单独评估。评估方法包括课堂对话、知识和技能测试、绩效任务、结构化思维工具、自我反思等。这些评估方法和评估目标之间存在一定的一致性,这种一致性虽然不是绝对的,但却具有一定的指向性。以下主要从知识与技能的评价、思维可视化的评价、反思内省式的评价三种评价方法展开研究,最终指向“进阶式”的评价目标(如下图5)。

图5 “进阶式”评价目标和对应的评价方法

(一)低阶认知:知识统整式评价,指向技能的单一测评

传统的知识与技能的测评是一种低阶思维的评价方式,形式多样,主要通过封闭式的测试题,例如填空题、选择题、计算题等来评估学生的知识水平和知识的掌握情况。知识与技能的评价,指向技能的单一测评,属于评价的三种类型中的“学习的评价”,侧重学生学习结果的评价。当前的数学教学评价现状是过于重视纸笔测评,轻视过程评价,为了让改变这一现状,在现有的纸笔测评中要涉及到学习过程、概念生成的题型,然而让具有统整理念的项目化学习完全取代现有的技能测评是不切实际的,但是在现有的试卷中出具有统整理念的题目,对学生进行学习的评价是可以达成的。例如本地六年级的期末试卷中出的一道题,

图6 六年级期末试卷中的一道题

下表5是这道题目相对应的评价细则。这道题基于加减法的计算方法本质,将整数、小数、分数加减法的算理进行统整。它们的算理本质都是计数单位相同,才能直接相加减。而小数加减法就介在整数加减法与分数加减法之间。这样的测评方式通过将低阶认知进行整合,也有效的唤醒了高阶认知里的联结思维。

表5 “低阶认知”阶段评价细化标准

(二)高阶认知:思维可视化评价,指向关系的梳理概括

夏雪梅博士在《项目化学习工具:66个工具的实践手册》中提到,思维可视图可以作为一种评价工具,在项目进程中了解学生对相关问题的理解。思维可视化的评价基于各种不同的思维可视化工具进行,这些工具通过结构化的方式表达思想,对于建构项目化学习中的核心观念很有用。思维可视化的评价通常用于“学习性评价”和“学习式评价”,但现在也可以用到“学习的评价”。

例如在小学二年级学习完《乘法的项目化学习》后,为了评价学生的学习情况,让学生用不同的思维可视化工具表达对乘法的认识和理解,我校设计了如下表6的评价评价细化标准,下表为相应的评价量分标准和支持性活动,评价标准细则的目的是帮助学生全面地了解自己在项目化学习中的学习情况,发现自己的优点和不足,从而更好地提高自己的学习能力。

表6 “高阶认知”阶段评价细化标准

我们收集到了很多学生的优秀成果。如下图7所示,其中就分别用到了简易版的鱼骨图、思维导图、网状图和气泡图。这些思维可视化工具帮助学生整理了乘法这个单元的知识点,通过知识点之间彼此关系的梳理,展现自己的学习水平。

图7 乘法学习中不同形式的思维可视化表达

(三)元认知:反思内省式评价,指向个体的水平增量

项目化学习注重过程性的“学习式评价”,其中自我反思是至关重要的评价方式。反思的形式多种多样,例如学生可以比较他们在单元学习前后的个人水平变化,以此清晰地了解在互相学习和互相帮助时的进步。此外,编写单元反思报告也是一种重要的自我反思形式。反思内省是一种通用的学习评价方式,可以用作学习评估,反映单个学生的学习水平。尤其是在基于项目的学习中,学习成果通常是团队完成的。通过评价自我与他人的互评,并采用反思内省式的评价方式,可以公平地反映每个学生的个体水平增量。下图8的“反思内省评价单”是我校数学教研团队设计出的元认知评价工具,通过定量评价结合定性评价,有效的显示出个体的水平增量。

图8 反思内省评价单学生样例

例如学生在学完《比的项目化学习》后,完成的这张“反思内省评价单”,就清楚的展示出了学生一路走来的学习轨迹,体现了个人的水平增量,它改变了过去将评价流于口头的局面,并且是站在学生角度由学生对自己以及班中其他人的评价,打钩选项部分属于定量评价,课后老师可将评价情况用信息技术进行科学有效的统计,除此之外,该评价单还有主观问答的评价,属于定性评价,可以对师生行为进行更具体且更有针对性的评价以便帮助达成更有效的学习活动,这是一张兼具评价功能和助学功能的评价单。

三、创设评价体系的连续体:三层评价体系激活“系统性”评价变革

评价连续体旨在用于多种目的,从而向学生、家长、教师、学校、和地方教育行政人员提供相应信息,用以有效的促进学生学习。因此一个有效的评价连续体应当包涵指向不同方向的评价目标,通过彼此关联、层层进阶(见下图9),为地方创设一个多层级的评价体系,激活系统性的评价变革。宏观层面的评价连续体以地方教育行政部门的评价为代表,制定地方评价性系统,方便进行县域层面大规模的学习评价,中观层面的评价连续体以学校评价为代表,创建校本评价性范例,微观层面的评价连续体以课堂评价为代表,收集学生详细评价信息,构建生本评价性主体,改变以往教师占据评价主导地位的形式。

图9 指向“三层评价体系”的评价连续体

(一)县级:县域层面评价连续体,制定地方评价性系统

我校地处山区,位于美丽的江畔,有丰富的乡村文化资源,为响应国家号召,我校这几年一直在推行乡村视域下的项目化学习,基于此,我校数学教研团队开发出了乡村项目化评价连续体,如下表7所示,这是一个针对本土乡村特有的地理人文资源而开发的数学项目化学习,并由此设计出的县域层面评价连续体,为了推进评价的改革,鼓励县域内“一校一方案”,在各校开展乡村项目化学习时,进行相应的评价。

表7 乡村项目化学习评价连续体

乡村项目化学习的评价连续体可以用于指导数学项目化学习,丰富项目内容。教师可以通过设计乡村项目化学习课程对学生的学习情况进行评价,以提高项目化教学的能力;学生可以通过乡村项目化学习的活动实施,展示自己的实践创新素养;地方学区的政策制定者可以通过收集不同学校特色项目活动方案,了解县域整体的数学项目化学习开展情况。

(二)校级:学校层面评价连续体,创建校本评价性范例

根据县域层面“乡村项目化学习评价连续体”的指引,我校数学教研组开发了“乡土乡情·地图里的美丽家乡”学习项目,相对应的评价设计贯穿小学六年,内容丰富,形式新颖,借助博物馆这个载体,将家乡地理文化和数学项目化学习进行了巧妙的融合,例如有《数字连线画地图》、《小小导游——家乡知多少》、《家乡我市的位置在哪里》、《走县城知大小——我的学校有多大》等等。在活动中,学生对中国地理有了更深入的了解,对我县不同区域的地理位置,文化传统和特色美食都有了更加清晰的认识。最终,根据我校各个区域的旅游地图举办展览,在学校的一个区域布置成微型博物馆这样成就感满满的作品展示,让孩子们倍感骄傲。下表是我校数学教研组结合数学教材开发的学校层面的评价连续体,成功创建了校本评价性范例。

表8 “乡土乡情之地图博物馆”评价连续体

(三)班级:班级层面评价连续体,构建生本评价性主体

为了响应学校的“乡土乡情·地图里的美丽家乡”,我校的二年级某个班级的数学老师开发出了“乡村儿童博物馆”数学学习项目,根据收集到的家乡地理文化资源,对家乡不同地理位置的特产进行研究,例如根据我校某村的特产枇杷开展了《枇杷博物馆》的项目化亲子研学,把真实的枇杷林当成一个枇杷博物馆,学生在家长的协助下走进枇杷林进行研学,用数学里的数数和测量知识对枇杷展开研究。《枇杷博物馆》学习评价单就是班级层面评价连续体的一个典型案例,成功构建了生本评价性主体,将评价的主导对象从老师转向学生。

四、反思与小结

评价设计应该指向学生、未来和本土文化传承。我们的小学数学教学评价连续体是一个不断优化迭代的评价系统,包括学生、老师和政策制定者在内的每个县域对象都在努力开发独具特色的评价连续体示范样例。这些样例包括孩子们绘制的数学思维可视化图表、老师们设计的“乡村儿童博物馆”数学学习项目、以及我校开发的“乡土乡情·地图里的美丽家乡”数学项目化学习,这些都是促成精品评价连续体的关键。只要能在学生的学习过程中灵活使用适合的评价方式,差异式地展开教学,就能最大程度地发挥以评促学的育人理念。

  

网站地图