编者按
为深入贯彻落实《深化新时代教育评价改革总体方案》和省、市深化新时代教育评价改革实施方案精神,引导区域、学校、教师树立科学的教育评价导向,聚焦“四个评价”,及时总结实践经验、提炼优秀成果,温州市教育评估院开展了温州市2023年中小学教育评价改革案例评选活动。
此次活动得到各县(市、区)的大力支持,共选送了113篇。对照真实性、创新性、实效性、典型性的标准,经多位专家评定,共评出一等奖11篇,二等奖22篇,三等奖34篇。现将优秀案例予以展示,本期为第九期。
阶·链·数:基于项目式学评的小学语文非纸笔测评实践研究
温州市广场路小学 卢建芬
作者简介
卢建芬,温州市广场路小学骨干教师,鹿城区优秀班主任。曾多次在省市级各类教科研评比中获奖,评价案例入选2022年浙江省小学非纸笔测评优秀案例。
【实施背景】
(一)政策动因:“双减”背景下评价改革的价值追求
为深入贯彻落实中央关于教育评价改革和“双减”工作部署要求,2022年7月,浙江省教育厅颁发《关于推进小学生综合评价改革的指导意见》,要求2023年秋季学期起在全省全面推进小学生综合评价改革。同时,教育部印发《关于加强义务教育学校考试管理的通知》中也明确规定“小学一二年级不进行纸笔考试”。
学校贯彻非纸笔测评的理念,将其纳入教育教学综合评价体系。这是小学阶段深化教育评价改革、规范考试管理的系统部署,也是落实新课程方案与课程标准的具体行动。
(二)实践基础:项目化学习成果的研究复盘与迭代需求
自2010年以来,我校就以模块过关、游园乐学等形式开展非纸笔测评实践。近年来,学校采用项目化学习的方式促进学生深度学习,助推教学变革。在学校项目化研究与实践的基础上,教研组依据学段和学科教材特点拟创设项目情境,形成各学段的成长手册,旨在夯实基础性评价,优化发展性评价,以评价促进学生核心素养的提升。
【实施路径】
项目式学评采用适宜学生发展的评价方式,通过多元载体对孩子们的认知、情感、能力进行全面综合性的激励评价,挖掘学生参与测评的内驱力。为了深化与拓展项目化学习的实践价值,教研组秉持素养立意,以“项目式学评”为载体,依托项目化学评量规,构建“三链多元”模型,数智赋能,实现评价体系的迭代进阶,最终形成评价的新态势。具体实施路径如下:(见图1)
图1:温州市**小学项目式学评实施路径
(一)素养立意:设计顶层框架,规划实施新路径
学校以“项目式学评”为载体,结合核心素养、课程标准、学评指标、校情学情、智能平台五要素,通过明确测评目标——研制测评量规——优化测评内容——创设测评情境——应用测评结果五大步骤,实现教学活动与评价活动的统一,真正体现“教—学—评”一体化,真正助力减负提质与核心素养的落实。
(二)“三阶”融合:明晰量规要素,形成评价新样态
1.一阶梳理:精细化锚定目标
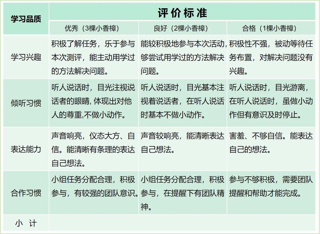
教研组立足核心素养,结合《义务教育语文课程标准(2022 年版)》,把握非纸笔测评特色,对学评项目进行目标定位。确立识字与写字、表达与交流、阅读与鉴赏、梳理与探究四项测评内容,同时通过对学生的学习兴趣、倾听习惯、表达能力、合作习惯等学习品质的观测,制订评价量规,形成综合评价。
2.二阶整合:动态化提炼内容
在教学过程中,除了遵照教材编排的基本要求完成课程教学目标外,我们以“联系、高效、实效”为指导,认真挖掘各类要素,以学习内容为原点,动态化设定评价项目。有效联结助学系统,翻转与重组不同的学习内容,精准设置测评项目,为非纸笔活动搭建良好平台,使评价更有效率。(见图2)
图2:温州市**小学语文非纸笔测评内容及素材举例
3.三阶驱动:情境化设计任务
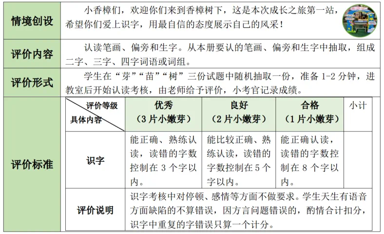
《义务教育语文课程标准》的评价建议中提及情境的创设:“考试命题应以情境为载体,依据学生在真实情境下解决问题的过程和结果评定其素养水平。”项目式学评注重创设与学生生活经验相结合、具有跨学科挑战性的真实性任务情境。学校以“项目式学评”为载体,创新非纸笔测评的实施路径,梳理学评目标、内容、任务、情境等要素,形成了项目化评价新样态。以温州市**小学一年级上册“小香樟游成长之旅”期末非纸笔测评为例,内容如下:
(1)基于核心素养:创设项目式学评情境
成长之旅第一站:小嫩芽巧识字——指向识字
(设计意图:新课程标准要求学生“学会独立识字”,通过创设情境进行各种形式的识字测评,考查学生的识字能力,产生自主识字的兴趣。)
成长之旅第二站:小嫩芽爱诵读——指向朗读
(设计意图:孩子对语言的领悟能力不仅表现在读写上,也表现在背诵积累上,诗文的积累可以提高孩子的语言运用能力,提高文学素养。)
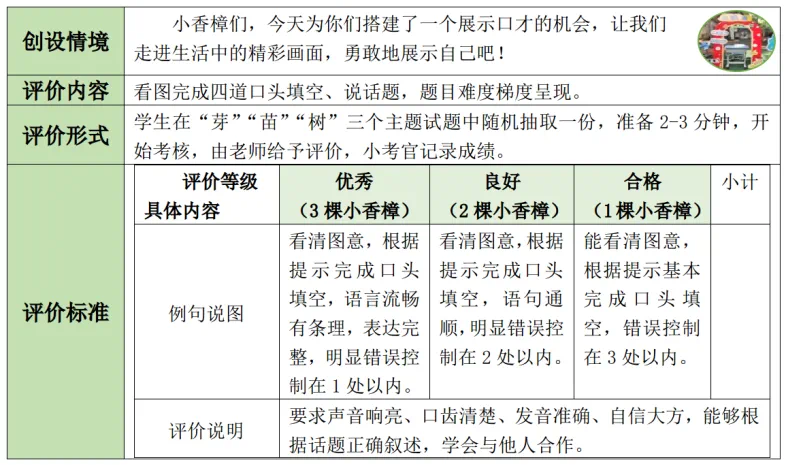
成长之旅第三站:小树苗智读图——表达与交流
(设计意图:新课程标准指出学生要“具有口语交际的基本能力,学会倾听、表达与交流,初步学会运用口头语言文明地进行人际沟通和社会交往”。)
成长之旅第四站:小香樟爱阅读——阅读与欣赏
(设计意图:在学校开展的读书节活动中,孩子们从项目化阅读入手,积极参与,并将这些成果整理汇报,是对本学期项目化阅读的拓展与延伸。)
成长之旅终点站:小香樟的成长——感受与收获
(设计意图:经过层层闯关,最终进入写字环节,在评价记录单中创设一定的情境,关注学生的书写,使学生在收获中感受评价的美好!)
表1:一年级上册“小香樟成长之旅”非纸笔测评学习品质观测量表
(三)“三链”多元:依托学评量规,形成评价新模型
教研组致力于研制项目式学评的量规,特别关注过程性评价,研发增值性评价,与终结性评价有机融合,深入客观地分析学生发展,以评价促进教学。
以“小香樟成长之旅”一年级上册非纸笔测评为例(见表2)。教师针对每一项语文实践活动的评价内容进行研判,及时记录活动评价反思,为同类评价项目的优化积累经验,逐步改进评价的设计与实施,更好地体现评价的内涵,发挥评价的结果价值。评价结果的作用不仅在于促进学生的学习,同时也在于改进教师的教学,实现以评价改进教师教学,以评价促进学生发展。
表2:一年级上册“小香樟成长之旅”分项测评量表及数据分析
(四)数智赋能:建设智慧校园,指向高效评价
教研组借助校园智慧平台,发挥“智慧教育示范校”的优势,将传统的项目化学习评价方式向人工智能评价方向转变,由传统的学力测试向信息化转变,真正实现教育教学新业态。
1.课堂再线:学生实践推演
教师以问题为导向,针对每个学生的课堂表现,结合事件阐述——识别分析——指导策略——教学反思等角度,寻找学生个性化发展的侧重点,在“实践——探究——再实践”的过程中,逐步形成科学性、系统性的螺旋式上升教育模式。
2.可视化:个性成长数据
学校借助“班级优化大师”设立观测点,进行综评体系的系统架构,以学生发展为视角,建立数据规范与标准,对所得分值进行集中采集与个性整合,利用大数据平台科学分析,精准助力个体成长,实现学生全场景数据报告。
学校搭建的教育智慧平台实现了反馈学生综合素质评价报告单的功能,学生非纸笔测评的过程资料和评价结果以视频、图片、音频等方式汇入数据中枢,通过大数据沉淀分析,形成学生综合素质发展画像,最终形成其动态的成长手册。
【实施成效】
(一)以评促“我”学:主动卷入学习
项目式学评活动激发了学生的内生动力,撬动主动学习的核心本质。学生在解决真实问题、实践真实任务的过程中完成学业评价。每一个项目式学习与评价的过程都是一场主动地、持续地卷入式地探索之旅。学生始终保持着积极的学习状态,去经历探究过程。
(二)以评促“学”会:提升关键能力
学校创新素养作业秀场,多视角展示学生的学习常规,在使用量规的过程中,教师、学生本人及其同伴都是评价的主体,在项目式学评反馈环节,通过互动、协商、碰撞,不同程度的学生清晰了学习中存在的问题,形成了个性化解决问题的方案,学生再次经历深度学习。
(三)立足科研视阈:提高教师专业素养
教研组立足课程标准和教材,在确定测评内容后,年级段围绕目标、内容、学评过程等环节进行论证,进一步优化非纸笔测评方案;具体实施后,教师进行反馈交流、查漏补缺,有效促进了过程体验的“发展自觉”,形成动态的、整体的、综合的融通式思维,对教师的命题素养、反思能力更是一大提升。
【反思与展望】
多年来,我们扎实地开展教学研究,深刻领会到项目式学评的新样态建构和研究的价值,不仅对学生和教师的发展产生持续性影响,也推动着学校评价体系向高质量发展。但是在实践的过程中,尚有许多问题值得进一步深入思考,深化研究。
(一)深入探索全学科融合的综合评价体系
在实践探索阶段,教研组发现非纸笔过关测评的学科融合度不够充分。如何优化不同学科的课程结构,让跨学科项目式学评帮助学生逐渐建立系统思维,构建多学科融合的课程体系,最终达到多科协同育人的目的,撬动学生主动学习的核心本质,实现真正意义上的学习,是未来继续深化研究方向,
(二)继续加强数智化教育平台建设与应用
教研组需进一步加强基于学校智慧教育平台的学生成长评价等探索活动,增强评价过程的科学性、数据采集的灵活性、评价功能的多样性,更好地发挥评价的导向和激励作用,探索开展学生全学科、全过程、全要素的综合评价。











